Diagrama de flujo
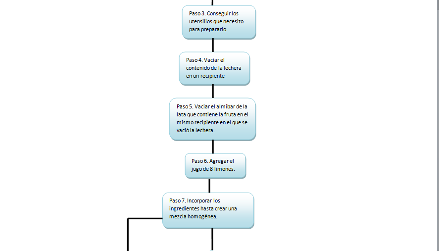
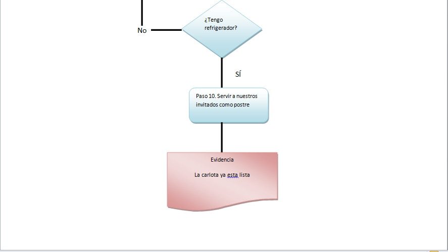
El diagrama de flujo o diagrama de actividades es la representación gráfica del algoritmo o proceso. Se utiliza en disciplinas como programación, economia, proesos industriales y psicologia cognitiva.




"Ciencia, tecnología, sociedad y valores para la vida"
El diagrama de flujo o diagrama de actividades es la representación gráfica del algoritmo o proceso. Se utiliza en disciplinas como programación, economia, proesos industriales y psicologia cognitiva.




|
|